Adm » 22 дек 2011, 16:59
HR-Стратегии, HRM в бизнесе. Кадровая политика.Полезная информация в шапке и теме постоянно обновляется, читайте новые статьи и рекомендации в сообщениях ниже!У нас есть отдельный раздел форума для самых интересных новостей, полезных статей и их обсуждения по данной тематике, который находится ЗДЕСЬ. Читайте наши рекомендации, внимательно изучайте советы профессионалов, представленных в этой теме и на нашем форуме - и Вы обязательно узнаете о самых новых событиях и новостях в сфере управления человеческим капиталом!
|
HR-Стратегии, HRM в бизнесе. Кадровая политика. Это интересно? Поделитесь с друзьями! —→ |
|
Не знаешь, чем заняться и как заработать? Кризис и безденежье портят настроение? Найди вакансии и работу своей мечты на нашем портале 9955599 (ЖМИ СЮДА!) быстро и легко!
-
Adm
- Администратор
-
- Сообщения: 92577
- Зарегистрирован: 27 сен 2011, 13:33
-
ADV2
AdveR3
MG
TG
Adm » 18 май 2016, 17:46
40 принципов управления талантами, которые представляют будущее HR.Будущее HR уже наступило! Опередите конкурентов, усвоив принципы управления талантами из Кремниевой долины.Любой генеральный директор, желающий, чтобы его компания лидировала в своей отрасли, рано или поздно понимает, что вне модели "непрерывных инноваций" эта цель недостижима. Именно поэтому главы всех прогрессивных компаний обращают свои взоры на колыбель инноваций, Кремниевую долину, пытаясь перенять принятые в ней принципы управления. В Кремниевой долине существует набор устоявшихся принципов, позволяющих эффективно управлять людьми и инновациями. Именно здесь "будущее HR" уже наступило. Я путешествую по миру, рассказывая о том, как управляют талантами в Кремниевой долине, и узнавая о том, как это делают сотни других компаний в других регионах и странах. Сравнивая те и другие принципы, я вижу значительную разницу. Пропасть между ними огромна! Результаты деятельности компаний из Кремниевой долины позволяют безошибочно определить, какие принципы являются верными Мы знаем, что выбранные нами принципы управления невероятно эффективны, потому что именно здесь расположены такие компании, как Apple, Google и Facebook, рождающие серийные инновации с умопомрачительной скоростью. Они занимают верхние строчки в списке самых ценных компаний мира (Apple №1, Google/Alphabet №2, Facebook №6), и в них работают самые продуктивные специалисты (каждый сотрудник Apple в среднем приносит компании прибыль в размере $2,12 млн. в год; для Facebook эта цифра равна $1.41 млн., для Google - $1.19 млн.) Какая модель будет использоваться в будущем? Я готов поклясться, что компании, желающие лидировать в своей отрасли, будут вынуждены следовать принципам управления талантами из Кремниевой долины, где бы они ни находились. Даже если вы не верите в то, что будущее уже наступило, вы не можете отрицать, что принятые нами принципы разительно отличаются от традиционных подходов, направленных на минимизацию рисков. Оцените их, а затем попытайтесь предположить, какая модель будет использоваться в будущем, а какая станет пережитком прошлого. И тогда вы поймете, что изменения неизбежны, вопрос лишь в том, когда они произойдут. Принципы управления талантами из Кремниевой долины, которые нельзя игнорировать Принципы управления талантами, принятые в Кремниевой долине, можно условно разделить на три категории: А.) Принципы управления, которые применяются во всех сферах деятельности компании. Прежде всего, необходимо перечислить наиболее влиятельные принципы: 1. Измеряйте влияние управления талантами на стратегические цели. Акценты в управлении талантами должны быть смещены в сторону влияния на ключевые цели бизнеса - например, повышение прибыли или внедрение инноваций. Поскольку универсальным языком бизнеса являются деньги, в процессе управления талантами должны принимать участие финансовые директора, способные измерить влияние определенных процессов в долларах. Лидеры в области управления талантами должны сосредотачивать свое внимание на решении проблем бизнеса в целом, а не частных HR-проблем. Акцент на действиях, генерирующих прибыль, также обуславливается тем, что именно они оказывают влияние на стратегические цели. 2. Инновации играют решающую роль в бизнесе. Инновации являются главной стратегической целью для многих компаний. Они не только повышают отдачу, но и создают преимущество по сравнению с конкурентами. Инновационные продукты, процессы и подходы играют первостепенную роль в достижении успеха. Поскольку инновации создаются людьми, методы, основанные на анализе данных, должны применяться прежде всего в сфере управления талантами. Кроме того, компании, приветствующие развитие инноваций, редко испытывают проблемы с привлечением и удержанием ценных кадров. 3. Скорость положительно влияет на инновации. Компания, использующая инновации, всегда будет находиться на шаг впереди конкурентов. Для удержания первенства потребуются особые производственные возможности, а для привлечения внимания необходимо будет обозначить финансовую разницу между отложенным решением и бездействием. 4. Совместная работа положительно влияет на инновации. Преднамеренное увеличение частоты неожиданных взаимодействий между сотрудниками позволяет им делиться друг с другом знаниями, что, в свою очередь, повышает шанс на возникновение инновационных идей. Таким образом, при управлении талантами необходимо продумать способы наладить совместную работу. 5. Ускоренное обучение положительно влияет на инновации. Для появления инноваций и эффективной совместной работы требуется навык ускоренного обучения. Исследования доказывают, что наибольшим влиянием обладает обучение непосредственно в процессе работы. Таким образом, все нанимаемые сотрудники должны обладать таким качеством, как высокая обучаемость. 6. Расширяйте границы дозволенного. Свобода выбора мотивирует людей, создает для них работу мечты, позволяет мыслить, узнавать новое и экспериментировать, что в конечном счете приводит к возникновению инноваций. 7. Необходимо учиться на ошибках. Современный мир быстро меняется, и зачастую обдуманные риски стимулируют движение вперед. Провалы же приносят пользу лишь в том случае, если вы сумели на них научиться тому, что может привести к судьбоносному прорыву (например, не медлить и время от времени нарушать правила). 8. Необходимо адаптироваться. В современном бизнесе ни одно положение нельзя назвать стабильным, и каждый из нас должен быть готов к непредсказуемым изменениям. Именно поэтому вам понадобятся люди, умеющие приспосабливаться, а также новые "масштабируемые" программы по управлению талантами, которые не будут устаревать или терять актуальность с течением времени. 9. Максимизируйте продуктивность рабочей силы. Вслед за инновациями особое значение с точки зрения управления талантами приобретает увеличение продуктивности работы. Для ее оценки обычно используется такой показатель, как средний доход на одного сотрудника. 10. Сделайте акцент на лучших исполнителей. Измерение разницы в результатах работы лучших и средних исполнителей показывает, что прибыль от первых увеличивается в геометрической прогрессии, поэтому повышенное внимание в их сторону будет оправдано с точки зрения рекрутинга, удержания, внутреннего движения и развития кадров. Оптимизируйте этот подход и убедитесь в том, что все сотрудники получают вознаграждение в зависимости от результатов их труда. 11. Присвойте наивысший приоритет целям управления талантами. Наши ресурсы всегда ограничены, поэтому приоритеты необходимо расставлять с точки зрения влияния на бизнес. Отдавайте предпочтение ценным проектам, подразделениям, должностям и исполнителям, обеспечивая их самыми качественными ресурсами. 12. Управление талантами дает вашей компании конкурентное преимущество. Управление талантами ничуть не мешает конкурентной борьбе. Напротив, оно помогает превзойти конкурентов по многим пунктам. Проведите сравнительный анализ, чтобы убедиться в том, что выбранные вами подходы выгодно отличаются от подходов, выбранных конкурентами. 13. Война за таланты требует особого образа мышления. Вам необходимо сосредоточиться на поиске талантов, потому что именно они обуславливают успех в бизнесе, первичной целью которого являются инновации. В этом случае особое значение приобретает рекрутинг. Используйте самые эффективные рекрутинговые инструменты и источники (например, реферальную систему) и осознайте, что из-за низкого уровня безработицы для победы в войне за таланты требуется проявлять агрессию. 14. Оба бренда должны быть основаны на инновациях. Согласно самой мощной долгосрочной стратегии, бренды продуктов и работодателя должны быть основаны на инновациях. Лучшие бренды способны привлекать и удерживать новаторов и великолепных исполнителей, которые, в свою очередь, оказывают огромное влияние на бизнес, работая в сотрудничестве с лучшими руководителями и коллегами. 15. Влияние должно быть превыше приказов и контроля. Никто не любит, когда ему приказывают, поэтому прямые приказы следует заменить влиятельными советами. Влияйте на сотрудников и их руководителей, предоставляя им неоспоримые факты, а также освещая последствия неверных решений. 16. Необходимо обеспечить прозрачность. Предоставив сотрудникам доступ к информации, вы улучшите качество принимаемых ими решений и стимулируете инновации, а также повысите уровень доверия. 17. Команды чрезвычайно важны. Инновационные идеи редко исходят от одиночек, которые предпочитают работать обособленно. Кроме того, специфика работы нередко меняется, и компаниям требуются небольшие импровизированные команды, которые могут достичь успеха только в том случае, если все члены имеют примерно равное влияние и обладают высоким уровнем "социальной чувствительности" по отношению друг к другу. 18. Организуйте обмен опытом. Внутренний обмен общепризнанно полезным опытом практически ничего не стоит, а вот экономический эффект от него вполне ощутим. Тем не менее, рекомендуется разработать формальный процесс с системой оценки, который мог бы облегчить процедуру обмена опытом. 19. Глобальные возможности. Типичные подходы к управлению талантами, которые можно использовать в любой ситуации, как правило, снижают общую продуктивность работы. Вместо них рекомендуется использовать видоизмененные подходы, адаптированные под нужды конкретной компании. 20. Предсказательный анализ на основе эталонных показателей. Традиционный анализ, позволяющий оценить существующие практики, позволяет исправить уже существующие ошибки. Если вы хотите стать лидером своей отрасли, старайтесь смотреть в будущее, воплощая в жизнь то, что конкуренты пока только планируют. Б.) Принципы, применяемые преимущественно в сфере HR. В этом разделе перечислены наиболее важные принципы в сфере управления талантами: 1. Успех в сфере управления талантами определяется максимальной продуктивностью и инновациями. Основной акцент в сфере управления талантами должен быть сделан на оптимизацию размера дохода на одного сотрудника, исходя из продуктивности работы и имеющихся инноваций. Вместо того чтобы сосредотачиваться на процессах и правовых требованиях, отдел управления талантами должен стать консультационным центром по вопросам продуктивности и инноваций. 2. Сдвиг в сторону решений, основанных на анализе данных. Отказавшись от моделей управления талантами, основанных на интуиции и предыдущем опыте, и активнее используя данные, вы будете принимать более быстрые, точные и надежные решения. Аналитика по всем параметрам превосходит старые методы управления, т.к. она позволяет ответить на многие вопросы - например, почему работает тот или иной подход и какие шаги необходимо предпринять в той или иной ситуации. Рассказывая о них сотрудникам, вы повысите уровень осведомленности и внутренней конкуренции. 3. Управляйте культурой. Управление талантами подразумевает ответственность за построение и поддержание сильной культуры с акцентом на продуктивность работы. Эффективное общение, системы количественных показателей, признание заслуг и награды должны быть привязаны к уровню продуктивности работы, а вот влияние количества отработанных лет, званий, образования и политических связей необходимо минимизировать. 4. Докажите, что программы по управлению талантами действительно работают. Наш мир быстро меняется, и многие программы по управлению талантами быстро становятся неэффективными. Заранее просчитывайте возможные изменения и используйте наглядные примеры для доказательства того, что некоторые из них по-прежнему работают. Старайтесь соотнести критерии отбора кадров и их источники с качеством нанимаемых сотрудников, чтобы предсказывать уровень продуктивности работы. Наймите команду исследователей, чтобы экспериментировать с новыми методами в области управления талантами. 5. Отдавайте предпочтение программам на основании их влияния на бизнес. Определив, какие из программ действительно работают, соберите данные о том, какое влияние они оказывают на важные бизнес-цели - например, уровень общей прибыли. Так вы узнаете, какие действия заслуживают особого внимания (например, рекрутинг или удержание кадров). 6. Постоянно обновляемая экономическая модель управления талантами. Поскольку основным фактором, сдерживающим эффективность HR-процессов, является недостаток ресурсов, поработайте с финансовым директором, чтобы создать постоянно обновляемую экономическую модель. Измерьте результаты работы и их финансовое влияние на прибыль, а затем представьте эти данные высшему руководству, чтобы обосновать свою потребность в ресурсах и иметь возможность двигаться вперед. 7. Риски в управлении талантами должны быть осознанными. Помимо нехватки ресурсов, основной причиной неудач, связанных с управлением талантами, является профиль рисков, который не сочетается со спецификой конкретного бизнеса. Любой риск является обоснованным, если он дает огромную отдачу с точки зрения экономического эффекта или конкурентного преимущества. 8. Управление талантами должно быть дальновидным. Предсказательный анализ, анализ тенденций и перспективная оценка позволяют руководству предотвратить проблемы до того, как случится непоправимое Кроме того, дальновидное планирование на основе анализа данных помогает выстроить карьерные пути для ключевых сотрудников. 9. Работа команды и ее руководителя должна постоянно улучшаться. Поскольку в будущем команды приобретут особое значение, лица, ответственные за управление талантами, должны научиться управлять и командами. Им придется определить факторы, положительно влияющие на продуктивность работы руководителей и их команд (примером могут служить проекты "Кислород" и "Аристотель" от Google). 10. Перенимайте бизнес-практики. Управление талантами может снизить процент неудач, а также повысить скорость работы и внедрения инноваций. Для этого необходимо перенять и адаптировать существующие практики из других сфер и отраслей. 11. Основные задачи по управлению персоналом ложатся на плечи руководителей. Самым главным шоком для сторонников традиционного подхода является изменение роли руководителя. Решения по управлению людьми будут приниматься в непосредственной близости от них, поскольку непосредственные руководители имеют доступ ко всем нужным данным и всегда могут позвонить подчиненным, чтобы дать им совет. Таким образом, управление персоналом без участия центрального аппарата будет более качественным. 12. Внутреннее консультирование. Поскольку технологии позволят руководителям самостоятельно управлять своими людьми, HR-отделы превратятся в отделы внутреннего консультирования и будут давать советы, подкрепленные проверенными данными. 13. Управление брендом работодателя. Поскольку бренд работодателя отвечает за привлечение и удержание кадров, управление талантами должно взять на себя управление брендом. Бренд работодателя можно выстроить на основании рекомендаций сотрудников, позволяя им рассказывать невероятные истории из жизни компании. Поощряйте активность руководителей и сотрудников в социальных сетях, просите их писать и рассказывать о вашем лучшем опыте. 14. Акцент на качестве. Отойдите от привычных HR-ценностей (стоимости и объемах) и сосредоточьтесь на качестве и результатах. Качество может проявляться в продвинутых программах, высоких уровнях удовлетворенности, быстрых откликах, точности ответов, низком уровне ошибок и значительным повышением производительности. Качество - это показатель №1, который чаще всего опускают при разработке индивидуальных программ по управлению талантами. 15. Разнообразие влияет на бизнес. Управляя талантами, необходимо поддерживать разнообразие не только ради следования правовым нормам, но и потому, что, когда рабочая сила отражает желаемый контингент клиентов, результаты деятельности заметно улучшаются. 16. Акцент на карьере целиком. Работая с новаторами и лучшими исполнителями, быстро понимаешь, что стремление удерживать их на протяжении всей карьеры выглядит нереалистично. Вместо этого необходимо выработать план, позволяющий взять от них максимум за ограниченный промежуток времени. 17. Ценность времени руководителя. Основная цель заключается в том, чтобы минимизировать время, которое руководители тратят на вопросы управления талантами. Кроме того, необходимо учитывать время, которое руководители и сотрудники тратят на участие в мероприятиях, связанных с управлением талантами и отвлекающих их от основных обязанностей. 18. Главенство технологий. В современном мире скорость работы чрезвычайно важна, поэтому для управления талантами используется специальное программное обеспечение, оборудование, социальные сети и мобильные платформы. 19. Централизованное управление талантами. Централизованный и интегрированный подход, основанный на анализе данных и высоких технологиях, давно доказал свое превосходство над другими подходами. 20. Возможности специалистов, ответственных за управление талантами, должны измениться. Все вышеперечисленные принципы никогда не станут реальностью без изменения текущей ситуации в отделах персонала. Все представители этих отделов должны обладать определенным опытом ведения бизнеса и консультирования клиентов. Кроме того, им понадобятся знания в области финансов, обработки данных и высоких технологий. В.) Принципы, минимизирующие влияние стандартных подходов. Для повышения эффективности управления талантами помимо вышеописанных позитивных изменений необходимо вычеркнуть из обихода некоторые мелкие принципы, которые не приносят особой пользы. К ним относится отказ от стремления постоянно изобретать новые сленговые словечки, следовать странным ритуалам и действовать подобно другим функциональным отделам, стремящимся сократить издержки и увеличить прибыль. Сфера управления персоналом должна перейти от роли бизнес-партнера к роли лидера, перестать подстраиваться под существующие стратегические цели и начать оказывать на них непосредственное влияние. Сфера управления талантами должна перестать беспокоиться о своем месте под солнцем, т.к. ей предстоит занять лидирующее положение, и всем остальным придется с этим считаться. И наконец, необходимо понять, что многих сотрудников в скором времени заменят технологии, которые смогут нанимать и обучать новые кадры, и научиться заранее в них разбираться. Заключение Современный деловой мир быстро меняется. Относительно будущего HR ясно одно. Грядут серьезные изменения. Но нужды долго ждать их нет, потому что существует Кремниевая долина, где подходы к управлению талантами разительно отличаются от общепринятых. Наши принципы уже отражают то, как в скором времени будет управлять талантами весь мир. Изучив их и сопоставив со своими принципами, любая компания сможет добиться таких же фантастических результатов, как Apple, Google или Facebook. Теперь, когда цель ясна, единственным препятствием на пути к ней является... недостаток храбрости. Джон Салливан, eremedia.com. Перевод: Айрапетова Ольга
|
40 принципов управления талантами, которые представляют будущее HR. Это интересно? Поделитесь с друзьями! —→ |
|
Не знаешь, чем заняться и как заработать? Кризис и безденежье портят настроение? Найди вакансии и работу своей мечты на нашем портале 9955599 (ЖМИ СЮДА!) быстро и легко!
-
Adm
- Администратор
-
- Сообщения: 92577
- Зарегистрирован: 27 сен 2011, 13:33
-
BH
Adm » 18 май 2016, 19:01
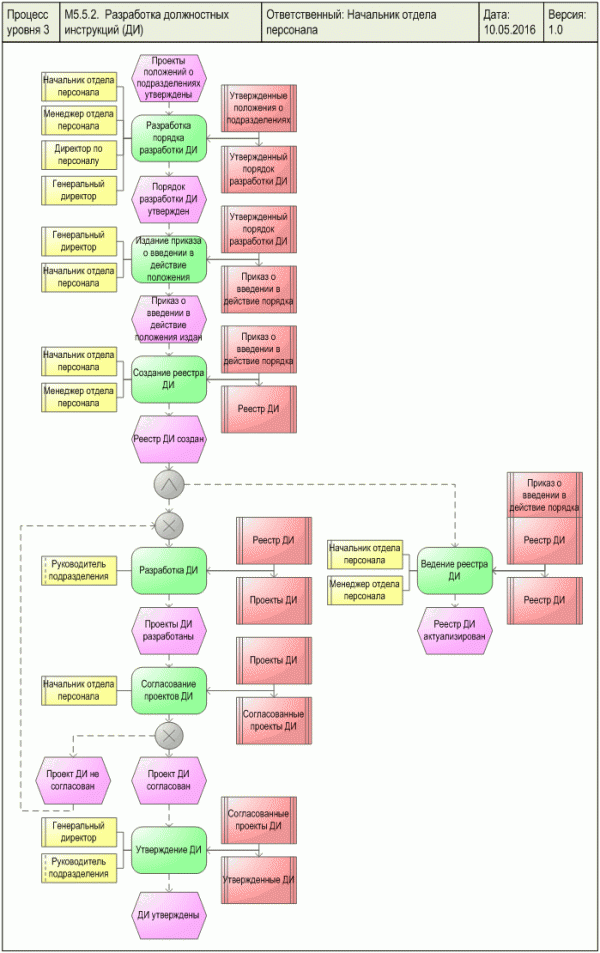
Бизнес-процессы по управлению персоналом (в блок-схемах высокого качества).Модель процесса «Управление персоналом». M5. Реестр процессов Управления персоналомВсе картинки кликабельны!M5.1. Планирование, подбор, расстановка и увольнение персоналаM5.1.1. Планирование персоналаM5.1.2. Подбор персонала
M5.1.3. Прохождение испытательного срока
M5.1.4. Увольнение персоналаM5.2. Кадровый учетM5.2.1. Учет отпусков
M5.2.2. Перевод персонала
M5.2.3. Подготовка статистической отчетностиM5.3. Мотивация и оплата трудаM5.3.1. Разработка системы мотивации и оплаты труда
M5.3.2. Начисление заработной платыM5.4. Обучение и развитие персоналаM5.4.1. Обучение персонала
M5.4.2. Планирование карьерыM5.5. Разработка регламентов управления персоналомM5.5.1. Разработка положений о структурных подразделениях
M5.5.2. Разработка должностных инструкций (ДИ)betec.ru
|
Бизнес-процессы по управлению персоналом (в блок-схемах высокого качества). Это интересно? Поделитесь с друзьями! —→ |
|
Не знаешь, чем заняться и как заработать? Кризис и безденежье портят настроение? Найди вакансии и работу своей мечты на нашем портале 9955599 (ЖМИ СЮДА!) быстро и легко!
-
Adm
- Администратор
-
- Сообщения: 92577
- Зарегистрирован: 27 сен 2011, 13:33
-
Adster
TG2
Adm » 19 май 2016, 18:49
Что хуже - плохая корпоративная культура или полное ее отсутствие?Джон Фельдман - специалист в области брендинга, делится своим опытом.
Недавно я прочел статью "Почему плохая культура хуже, чем никакой", опубликованную на FastCompany.com. По большей части, она рассказывает историю Виктора Хо, генерального директора компании FiveStars, которая помогает предприятиям малого бизнеса удерживать клиентов. Прежде Хо работал на Уолл-стрит, а затем основал свою собственную компанию. В статье он рассказывает о том, как предыдущий опыт работы помог ему выстроить культуру новой компании, подразумевающую бесконечные переработки, шестичасовую рабочую неделю и высокие требования без особой компенсации. Хо подчеркивает необходимость определения общих целей и выработки критериев для оценки успеха.Подробней можно прочитать ЗДЕСЬ.
|
Что хуже - плохая корпоративная культура или полное ее отсутствие? Это интересно? Поделитесь с друзьями! —→ |
|
Не знаешь, чем заняться и как заработать? Кризис и безденежье портят настроение? Найди вакансии и работу своей мечты на нашем портале 9955599 (ЖМИ СЮДА!) быстро и легко!
-
Adm
- Администратор
-
- Сообщения: 92577
- Зарегистрирован: 27 сен 2011, 13:33
-
Med.ad
TO
Adm » 20 май 2016, 19:12
Поколение 2000-х: меняйте свою корпоративную культуру.Дети двухтысячных, поколение 2000-х – родившиеся в период с 1980 по 1996 гг.Неужели поколение 2000-х так сильно отличается от других? Исследовательская компания Gallup отвечает: «Да, это определенно так. Поколение 2000-х изменит мир больше, чем любое другое». Дети двухтысячных продолжают нарушать привычный порядок передачи информации - как мы читаем, пишем и взаимодействуем. Они меняют подход к сферам продаж, недвижимости, ведения бизнеса, логистики, развлечений, путешествий, и в ближайшее время они внесут изменения в сферу высшего образования. Поколение нулевых перекраивает социальное полотно мира. Они позже выходят замуж и заводят детей, в меньшей степени склонны яро обозначать и отстаивать свою религиозную или политическую принадлежность. У них практически не наблюдается привязанности к традициям, они меняют работу чаще представителей других поколений, более половины из них заявляет, что готовы рассмотреть другие вакансии. Поэтому Gallup рекомендует работодателям начать менять свою корпоративную культуру. И вот почему:Поколение 2000-х работает не ради зарплаты, им нужна цель.Для этих людей работа должна иметь смысл. Они хотят работать на организации с четкой миссией и целью. В прежние времена смысл работы не был не так важен. Достаточно было получать деньги, а весь смысл заключался в семье и окружении. Для поколения 2000-х зарплата также важна (и должна быть справедливой), но не она является главной движущей силой. Приоритет сместился от денег к цели, поэтому ваша корпоративная культура должна обязательно это учитывать. Дети двухтысячных не гонятся за бонусами, предоставляемыми компанией, им важно развитие. Столы для тенниса, кофе-машины, бесплатное питание - все, что предоставляют сейчас компании, стараясь повысить уровень удовлетворенности сотрудников, не имеют для них решающего значения. Раздача такого рода «пряников» ошибочна и что еще хуже, воспринимается как своего рода подачка. Этим поколением в первую очередь движет стремление развиваться профессионально. Представители поколения 2000-х не хотят начальников, они хотят наставников.Роль начальников «старого образца» сводилась к приказам и управлению. Для поколения 2000-х важно иметь руководителей, которые могут обучать их, кто будет ценить их не только как сотрудников, но и как личность. Им важны наставники, которые помогут им понять и развить свои сильные стороны. Им не нужны ежегодные отчеты, для них важно непрерывное общение.Общение для поколения 2000-х - это общение в реальном времени: Твиттер, Скайп и т. д. Ежегодные отчеты более не актуальны. Двухтысячники не хотят усиливать свои слабые места, они хотят развивать сильные стороны. Организации не должны игнорировать слабости сотрудников, но они должны стремиться свести их к минимуму и максимально развивать сильные стороны сотрудников. Стройте корпоративную культуру, основанную на именно на этом. Это не моя работа - это моя жизнь.Все хотят иметь хорошую работу, особенно это важно для поколения 2000-х. Они чаще других задают такие вопросы, как «Ценит ли эта компания мои сильные стороны и мой вклад?», «Есть ли в данной организации возможность заниматься тем, что я делаю лучше всего ежедневно?» Потому что для поколения 2000-х работа уже не просто работа, а полноценная часть жизни. Материал подготовлен ИОМ Анкетолог по исследованию компании Gallup
|
Поколение 2000-х: меняйте свою корпоративную культуру. Это интересно? Поделитесь с друзьями! —→ |
|
Не знаешь, чем заняться и как заработать? Кризис и безденежье портят настроение? Найди вакансии и работу своей мечты на нашем портале 9955599 (ЖМИ СЮДА!) быстро и легко!
-
Adm
- Администратор
-
- Сообщения: 92577
- Зарегистрирован: 27 сен 2011, 13:33
-
Adm » 20 май 2016, 19:19
Эффективный учет рабочего времени в 3 шага.Учет рабочего времени ведется на каждом предприятии. Он является неотъемлемой частью рабочего процесса. Многие руководители или HR-менеджеры рассчитывают оплату труда, опираясь именно на количество отработанных часов. Но вести учет рабочего времени не так уж и просто. Возникает множество проблем и сложностей. Давайте рассмотрим их: • Трата времени на сбор информации Чтобы получить полную информацию о количестве фактически отработанных часов, уходит целый вагон времени. Ведь нужно проследить за тем, когда сотрудник начал и закончил работать, сколько времени ушло на перерывы и перекуры, а сколько на встречи и совещания. Можно составить табель учета рабочего времени, который сотрудники будут заполнять сами. Но тут возникает другая проблема... • Необъективность данных Персонал может вносить в табель неправдивые данные. Например, даже опоздав на полчаса, сотрудник может записать в табель учета своевременный приход, конечно же, если руководитель не заметил. А это случается очень часто. Кроме этого, есть и другие проблемы. • Сложность контроля всех нарушений Уследить за каждым из сотрудников очень сложно. Одно дело, если в компании работает небольшое количество персонала, другое – когда их число превышает 30 человек. Личные дела в рабочее время, использование ресурсов не по назначению, прогулы, опоздания, затяжные перекуры во время рабочего дня… А ведь все это оплачивается. Как же провести эффективный учет рабочего времени? Сегодня появились более эффективные методы, с помощью которых учет времени работы становится проще. Одним из таких есть специальная компьютерная программа – Yaware.TimeTracker. Она совершенно не мешает сотрудникам, так как работает в фоновом режиме. При этом собирает полную информацию о работе персонала. Количество фактически отработанных часов Программа покажет сколько времени отработал сотрудник в виде удобного отчета. При этом время перерывов, отсутствия на рабочем месте не считается (за исключением совещаний, встреч с клиентами). Контроль нарушений трудовой дисциплины Yaware.TimeTracker зафиксирует все опоздания и уходы раньше положенного. Предоставит данные по каждому сотруднику или отделу в отчете. Продуктивность использования времени Программа запишет все ресурсы, которые использовались во время работы. Можно узнать действительно ли работают сотрудники за компьютером или просто создают вид. Кроме этого, можно категоризировать ресурсы – указать какие из них нужны для работы, а какие мешают рабочему процессу. Yaware.TimeTracker же на основе этого покажет продуктивность использования времени. Учет рабочего времени в 3 простых шага с Yaware.TimeTracker 1. Установите программу на компьютеры сотрудников. Для этого всего лишь нужно выслать на почту сотрудников ссылку на скачивание программы. Сделать это можно очень легко и быстро. 2. Создайте нужные настройки. Выберите из списка ресурсы, приложения и документы, которые будут отображать продуктивную деятельность персонала, а какие – непродуктивную. 3. Смотрите готовые отчеты о работе персонала. Все! Готово! Получайте оперативные уведомления на телефон или почту. Просматривайте отчеты в удобное вам время. Контролируйте сотрудников, даже когда вы в отпуске или в командировке. Что вы получите в итоге? • Объективные данные Человеческий фактор полностью исключён, поэтому вы сможете получать полностью объективную информацию. • Экономия времени Вам больше не придется тратить целые часы и даже дни на сбор и обработку данных. Программа сделает все для вас. • Контроль всех нарушений Ни одно нарушение не останется без внимания. Yaware.TimeTracker зафиксирует каждое из них. Сделайте учет рабочего времени простым и надежным!
|
Эффективный учет рабочего времени в 3 шага. Это интересно? Поделитесь с друзьями! —→ |
|
Не знаешь, чем заняться и как заработать? Кризис и безденежье портят настроение? Найди вакансии и работу своей мечты на нашем портале 9955599 (ЖМИ СЮДА!) быстро и легко!
-
Adm
- Администратор
-
- Сообщения: 92577
- Зарегистрирован: 27 сен 2011, 13:33
-
Adm » 23 май 2016, 15:40
Как создать коллектив из разных поколений на основе обратного наставничества?Согласно концепции обратного наставничества, каждый сотрудник, вне зависимости от своего возраста, обладает уникальными навыками и может обучать окружающих. Высокотехнологичные компании - например, Cisco и HP - давно используют обратное наставничество, чтобы сотрудники, принадлежащие к разным поколениям, поддерживали друг друга в развитии. Крис Меррик, директор по развитию бизнеса в Capita Resourcing, утверждает, что представителям старших поколений есть чему поучиться у предприимчивой молодежи. Многие компании из года в год используют программы по наставничеству, однако для того, чтобы они оставались эффективными, нужна небольшая встряска. Как правило, такие программы подразумевают, что опытные сотрудники обучают новичков, недавно влившихся в трудовые резервы и желающих продвинуться по карьерной лестнице. В наши дни в числе сотрудников все чаще появляются представители поколения Z и Y, поэтому баланс понемногу смещается. Этот факт необходимо учитывать при создании гармоничных, разносторонних и продуктивных команд. Прежде всего, взаимодействие между поколениями может и должно быть двусторонним. В связи с этим многие передовые компании модернизируют программы наставничества, предлагаемые сотрудникам. Они понимают, что развитие технологий предоставляет им новые возможности, а не таит в себе угрозу. Пытаясь сократить расстояние между представителями поколения Миллениума, которые превосходно ориентируются в цифровом мире, и их руководителями, работодатели объединяют их в группы, призванные работать над определенным набором навыков. Это не только позволяет лидерам получить новые знания, но и дает молодым людям возможность почувствовать свою значимость в обход ежедневных обязанностей. Ниже указаны некоторые преимущества обратного наставничества, способного сплотить коллектив, члены которого принадлежат к разным поколениям:Обмен знаниямиКаждый сотрудник, вне зависимости от возраста и опыта, обладает уникальными знаниями, которыми он может поделиться с окружающими. Программа обратного наставничества - это отличный повод для сотрудников осознать свои сильные стороны и ценные качества. К примеру, представители поколения Миллениума росли в атмосфере постоянно развивающихся и меняющихся технологий. Они хорошо управляются с консолями, мобильными телефонами и социальными сетями, а также быстро адаптируются к последним тенденциям. Многие руководители могли бы этому поучиться, особенно если они хотят, чтобы их компания соответствовала современному рынку и оставалась конкурентоспособной. В последние годы многие высокотехнологичные компании (например, Cisco и HP) используют программы обратного наставничества, чтобы сотрудники могли перенимать друг у друга лучшие приемы и достигать максимальных успехов. В ходе реализации программ молодые люди знакомят более опытных коллег с последними технологиями для сбора ресурсов и данных, а также учат использовать социальные сети, открывающие доступ к новым талантам. Участие в подобных программах приносит пользу не только руководству. Взаимодействуя с лидерами, молодые сотрудники развивают в себе навыки руководства, приобретают авторитет в коллективе, укрепляют мотивацию и строят доверительные отношения с ключевыми фигурами. Снижение коэффициента текучести кадровПо данным исследования Millennials at Work, проведенного агентством PwC, компании, разработавшие и внедрившие программы обратного наставничества, отмечают снижение коэффициента текучести кадров для представителей всех поколений. Это происходит потому, что молодые и амбициозные сотрудники начинают чувствовать свою значимость. Они понимают, что окружающие ценят их талант, а также из первых рук узнают, каково это - быть руководителем. В исследовании от PwC отмечается, что 21% представителей поколения Миллениума чувствуют, что их личные стремления нередко пугают представителей других поколений. Руководство получает возможность приобрести новые навыки, не подвергаясь лишнему стрессу, и перестать чувствовать себя чужими в динамичном цифровом мире. В ходе исследования от агентства Accenture было обнаружено, что 69% опрошенных в возрасте от 18 до 34 лет считают, что технологии позволяют им работать эффективнее. Для респондентов в возрасте более 45 лет этот показатель составил 53%. Это доказывает, что навыки работы с новейшими технологиями нужны представителям всех поколений. По мере увеличения доли сотрудников, принадлежащих к поколению Y, и с появлением сотрудников, принадлежащих к поколению Z, привычная рабочая иерархия постепенно распадается. Молодые люди предпочитают работать сообща, и это еще одна причина, по которой программы обратного наставничества работают чрезвычайно эффективно. Таким образом, новички пользуются заслуженным уважением коллег, что повышает уровень вовлеченности, а также снижает степень неудовлетворенности от работы и коэффициент текучести кадров. Двусторонние программы наставничестваНесмотря на то, что для развития молодых сотрудников используются нестандартные методы, не стоит забывать о представителях других поколений. Рабочее пространство постепенно приобретает цифровую форму, однако некоторые традиционные знания об организации и функционировании рынка еще долго будут оставаться в цене, поэтому старшие сотрудники сумеют сохранять авторитет по мере возвышения молодых коллег. Следует также отметить, что многие молодые сотрудники охотнее принимают советы старших коллег, чем советы сверстников, т.к. не чувствуют конкуренции с их стороны. Наладив механизмы обмена знаниями между поколениями, можно избавиться от многих заблуждений и помочь каждому члену коллектива почувствовать собственную значимость. Компании, реализующие программы обратного наставничества, должны пользоваться результатами для улучшения процессов обучения и развития. Это особенно важно с точки зрения ориентации на сильные и слабые стороны каждого отдельно взятого сотрудника. При правильном подходе программы обратного наставничества могут сплотить коллектив и предоставить компании конкурентное преимущество в деле привлечения талантов. Объединив их с традиционными программами, работодатели получают эффективный инструмент для развития представителей поколения Миллениума. Сфера управления персоналом играет в этом далеко не последнюю роль, побуждая сотрудников всех возрастов работать сообща и делиться знаниями друг с другом и пожиная плоды своего труда в виде высокого уровня сохранения персонала и уникального распределения навыков в трудовом коллективе. personneltoday.com. Перевод: Айрапетова Ольга
|
Как создать коллектив из разных поколений на основе обратного наставничества? Это интересно? Поделитесь с друзьями! —→ |
|
Не знаешь, чем заняться и как заработать? Кризис и безденежье портят настроение? Найди вакансии и работу своей мечты на нашем портале 9955599 (ЖМИ СЮДА!) быстро и легко!
-
Adm
- Администратор
-
- Сообщения: 92577
- Зарегистрирован: 27 сен 2011, 13:33
-
Adm » 24 май 2016, 18:59
5 признаков того, что у вас глупая кадровая политика.Чтобы люди на вас работали, нужно им за это платить. А если вы хотите, чтобы на вас работали хорошие люди, вы должны платить им справедливо. Что это значит? Это значит гораздо больше, чем просто выдавать им каждый месяц сумму, которую они озвучили вам на собеседовании. Сьюзанн Лукас 10 лет проработала в сфере найма. Она сформировала пять основных проблем, с которыми регулярно сталкивалась как в больших, так и в маленьких компаниях.Предлагаем перевод ее статьи, в которой она раскрывает 5 признаков того, что политика компании, касающаяся продвижения по службе, найма на работу и оплаты труда, ведет компанию в пропасть. Вы можете установить максимальный порог повышения зарплатыЭто самая распространенная практика. Никто не может добиться повышения заработной платы на более чем 10% в год. На первый взгляд, это логично – как может сотрудник всего лишь за год стать на 20% более ценным для компании? Например, он может принять на себя больше обязанностей, занять новую должность, а может быть, вы с самого начала его недооценили? Что в этом невероятного? Если кому-то платят по ставке ниже рыночной, этот человек вас рано или поздно пошлет и уйдет в другую компанию. Сколько денег вам придется потратить на то, чтобы его заменить? Столько, чтобы покрыть расходы на первую зарплату новому сотруднику, процесс его приема на работу и обучение. Вы можете не заключать контрактовВы когда-нибудь оплачивали передислокацию сотрудника с обсуждением деталей по email? А как насчет программы возмещения за обучение без необходимых к ней “элементов крепления”? А что если предусмотреть снятие бонусов на случай, если сотрудник захочет уволится в течении года? Такие ситуации происходят все время. Они стоят того времени и денег, которые вы потратите на услуги юриста при составлении контракта, в котором важно предусмотреть механизм выплат за передислокацию сотрудника, а также процент компенсации в случае преждевременного расторжения договора между компанией и сотрудником (по стандарту такие контракты заключаются на 2-3 года). Если же вы требуете компенсацию за обучение, удостоверьтесь в том, что программа открывает перед сотрудником новые возможности благодаря полученным знаниям. И не забудьте прописать систему выплат. Контракт обязательно должен содержать все детали относительно сроков и размера взносов. Ваша политика повышения и оплаты труда основана на старшинстве и родственных связях“Боб работает у нас дольше других, поэтому он будет новым менеджером!” Хуже этого может быть только: “Боб мой сын, поэтому он будет новым менеджером”. На самом деле человек, который проработал в компании дольше всех, действительно может оказаться лучшим выбором, а ваш сын может унаследовать от вас врожденное бизнес-чутье. Но вы должны быть на 100% уверены, что человек, который получит повышение, действительно его заслуживает и справится с работой. Управление и выполнение – не одно и то же. Человек с хорошими навыками выполнения не обязательно хорош в управлении теми же процессами. Научиться можно и первому, и второму, но вы должны для начала осуществить это обучение. Повышая кого-то, не оказывая ему дальнейшей поддержки – путь к катастрофе. Вы до смешного прижимистыйКонечно, каждый обязан быть финансово образован. Если ваш бизнес не приносит денег, у вас будут большие проблемы. Но еще большие проблемы могут возникнуть у вас, если вы будете высчитывать из зарплаты ваших сотрудников то, что высчитывать не должны, или задерживать им зарплату – это нарушение закона. Вы не сможете избежать обязанности оплачивать труд вашего сотрудника, попросту освободив его от обязанностей. Иногда задержка всего на один день может расцениваться как пренебрежение действующим законодательством. Вы собеседуете нескольких кандидатов, хотя уже знаете, кого возьмете на работуПолитика многих компаний предусматривает обязательное интервьюирование трех и более кандидатов на позицию. Звучит здорово, не так ли? Вы же не хотите нанять на работу не того человека? Но бывают случаи, когда HR-менеджер уже определился с кандидатом, особенно, если дело касается продвижения по службе. Но чтобы не нарушать политику компании, он все-равно собеседует как минимум троих. И что в этом хорошего? Ничего. Решение уже принято. Плохо то, что вы заставили людей, которые все-равно не получат этой должности, брать выходной за свой счет на текущих позициях, чтобы прийти к вам на собеседование. А вы сами хотели бы тратить свои деньги и время на заранее обреченное предприятие? А если эти кандидаты из вашей же компании? Им лишний стресс и пустые надежды тоже ни к чему. Если вы знаете, кого хотите повысить, просто сделайте это и не морочьте людям головы.
|
5 признаков того, что у вас глупая кадровая политика. Это интересно? Поделитесь с друзьями! —→ |
|
Не знаешь, чем заняться и как заработать? Кризис и безденежье портят настроение? Найди вакансии и работу своей мечты на нашем портале 9955599 (ЖМИ СЮДА!) быстро и легко!
-
Adm
- Администратор
-
- Сообщения: 92577
- Зарегистрирован: 27 сен 2011, 13:33
-
Adm » 25 май 2016, 19:49
Будущее HR, и почему стартапам не стоит его отвергать.Многие стартапы выстроили свою культуру в условиях ограниченности человеческих ресурсов, однако замена людей на программное обеспечение сопряжена с определенными трудностями.В 2012 один любопытный человек (скорее всего, предприниматель) задал на Quora интересный вопрос: "Нужны ли стартапам HR-специалисты?" В тот момент взрыв стартапов, который мы наблюдаем сегодня, только назревал: не существующий ныне сервис онлайн-покупок стоил $117 млн., Pinterest - $100 млн., Box - $125 млн., а Square - $200 млн. В то время стартапы только искали способы выжить на гребне волны, поэтому неудивительно, что самый популярный ответ звучал так: "Нет, HR-специалист вам не нужен". С тех пор многое поменялось. Многие считают, что время стартапов подходит к концу, поскольку рейтинги венчурных фондов неуклонно снижаются. Кроме того, стартапы вынуждены справляться с внутренними культурными проблемами, т.к. гиганты вроде Twitter, Google и Apple все чаще обнародуют информацию о демографическом составе персонала в стремлении создать более открытую и прозрачную культуру. Несмотря на то, что ранее замкнутая отрасль теперь охотнее говорит о присутствующих стереотипах и заблуждениях, стартапы по-прежнему не могут определить способы поддержания и развития рабочей силы. Отчасти это объясняется недоверием к HR-специалистам. В контексте обсуждения стартапов не раз звучала фраза о том, что "сфера HR мертва". В 2005 году Fast Company даже привела свои аргументы в отдельной статье, однако по-прежнему непонятно, чем грозит пренебрежение к этой фундаментальной структуре. В недавнем выпуске Motherboard рассматривается коллектив, в котором отсутствует HR-специалист. Авторы указывают, что самой уязвимой категорией в этом случае оказываются женщины, страдающие от притеснений по половому признаку. Их вывод звучит так: "В конечном итоге, эти структурные проблемы лишь усиливают существующие недостатки системы с точки зрения работающих женщин, а именно барьеры в карьерном развитии, также известные как стеклянные потолки". И действительно, в течение нескольких последних лет названия крупнейших технических стартапов не раз фигурировали в делах, связанных с притеснением женщин. Самым запоминающимся примером является история с Github. В 2014 из компании уволилась женщина-инженер, которая во всеуслышание рассказала о домогательствах со стороны одного из основателей компании и его жены. Вскоре последовало разбирательство, однако нарушений найти не удалось, и скандал быстро затих. Тем не менее, несколькими месяцами спустя GitHub объявила о своем намерении улучшить HR-процессы. Если бы она сделала это раньше, возможно, публичных сцен удалось бы избежать. Такие случаи приводят нас к мысли о том, что домогательства на рабочем месте происходят не так уж и редко, особенно в Кремниевой долине. Согласно недавнему опросу, 60% женщин, работающих в сфере высоких технологий, указали, что им доводилось пресекать нежелательные действия сексуального характера на рабочем месте. Те же 60% сообщили, что при попытке сообщить о произошедшем руководство реагировало неадекватно. Каковы задачи HR?Все это заставляет нас задуматься о назначении HR. Почему эта сфера традиционно считается менее значимой, чем все остальные? Под HR понимаются все значимые, но не слишком привлекательные процессы - подбор кадров, формирование фонда оплаты труда, отчисления в страховые фонды и другие административные задачи. Либби Сартейн, бывший HR-директор Yahoo и Southwest Airlines, считает нежелание стартапов организовывать формальные HR-процессы вопросом культуры. "Раньше отделы управления персоналом занимались преимущественно вопросами начисления заработной платы. Теперь же компании считают, что им не нужны посредники, и уделяют большее внимание своей культуре", - говорит она. Но в случае с культурой все далеко не так однозначно. Современные стартапы сосредотачиваются на развитии и привлечении новых талантов, рассказывая о том, как весело и непринужденно живется существующим сотрудникам. Культура стартапов с пивом и столами для пинг-понга стала прямым ответом бюрократической путанице, которая зачастую творится в отделах управления персоналом. Тем не менее, это привело к нежелательным последствиям, связанным с появлением в коллективе членов, неспособных в него вписаться, поскольку обычно такие вопросы решаются HR-специалистами. "В компаниях часто появляются молодые люди, не понимающие того, как важно соблюдать трудовую этику", - говорит Сартейн. - "В результате культура существенно портится, но никто не может внести ясность о том, какое поведение является приемлемым, а какое - нет". Разумеется, гораздо чаще встречается обычное недопонимание. Коллектив из белых мужчин в возрасте от двадцати до тридцати лет может показаться недружелюбным всем, кто не вписывается в эти рамки, по причине неспособности улавливать некоторые нюансы. Зачастую основатели стартапов сами очень молоды, скептически настроены по отношению к бюрократическим нормам и совершенно не думают о том, что кто-то может от них отличаться. В то же время, когда кто-то из сотрудников ведет себя неподобающим образом, свидетели случившегося зачастую ничего не могут с этим сделать. Обычно в такой ситуации рекомендуется проконсультироваться с HR-специалистом, но поскольку его нет, люди обращаются в СМИ или прямиком в суд. Именно поэтому Сартейн и другие опытные предприниматели рекомендуют предусмотреть механизмы для решения подобных вопросов на месте. В крайнем случае можно составить нормативный документ, описывающий действия основателя стартапа, получившего жалобу. Можно ли заменить людей программным обеспечением?Вопрос сокращения издержек стоит для небольших компаний очень остро. Очевидно, что они не могут позволить себе нанять целую команду, которая выполняла бы всю административную работу, поэтому они обращаются к сторонним специалистам или пользуются программными продуктами. Самыми распространенными электронными информационными панелями являются Trinet, Zenefits и Justworks. Они позволяют вести учет сотрудников в соответствии с традиционными HR-методами. Но, как написал в своем обзоре один основатель стартапа, "эти инструменты незаменимы для небольших компаний, но если у вас больше 50 сотрудников, вам нужно что-то другое". Новым компаниям не нравится мысль о том, что они используют старые методы. Тем не менее, подобные сервисы хорошо справляются с задачами автоматизации рутинных задач. Айзек Оутс, основатель и генеральный директор Justworks, утверждает, что увидел в этом новые возможности. Создавая сервис, он хотел "написать приложение, которое делало бы всю грязную работу". Таким образом, Justworks позволяет предприятиям малого бизнеса автоматически выписывать чеки, начислять надбавки и т.д. Раньше для выполнения этих задач пришлось бы создать целый отдел. Сервис предназначен для небольших организаций, которые пока не могут позволить себе платить дополнительным сотрудникам. Justworks - это очередной пример того, как программное обеспечение успешно заменяет людей определенных профессий. Следует отметить, что все квитанции рассылаются в электронном виде и содержат информацию обо всех надбавках. Аманда Московиц, глава ресурса по обмену опытом управления стартапами Stacklist, считает подобные сервисы одним из способов удовлетворения HR-потребностей стартапов. Вместо того, чтобы нанять одного-двух HR-специалистов, они ориентируются на обособленные программные продукты. "Никто из основателей стартапов не утверждает, что эти инструменты являются полноценной заменой HR, однако почти все пользуются ими для составления отчетов", - говорит Московиц. Речь идет о таких продуктах, как Glint и Small Improvements. Они позволяют вести учет и обеспечивать сотрудников обратной связью. Все выглядит так, будто компании и правда могут поддерживать свою культуру, не привязываясь при этом к корпоративной структуре. Московиц добавляет, что негативное отношение к сфере HR является следствием того, как она представлялась и воспринималась в последние годы. Теперь же ее и вовсе можно заменить программами, полностью контролирующими процесс управления кадрами. Разумеется, некоторым кажется, что так куда удобнее. Все это существенно отличается от былого облика HR. Несмотря на то, что новейшие платформы полностью соответствуют законодательным нормам, они не так безопасны, как традиционные HR-отделы. Разумеется, они не могут заменить опытного специалиста, способного проявить сочувствие и участие, особенно в деликатных вопросах вроде проблем со здоровьем. Кто-то может подумать, что эта роль лучше подойдет руководителям, однако наличие HR-специалиста в корне меняет дело. Если сотрудник чувствует себя неуютно, он не может рассказать о своих чувствах электронной таблице (несмотря на то, что в Justworks есть отдельный модуль, позволяющий главе компании обратиться к экспертам в случае необходимости). В связи с этим возникает вопрос, насколько критично отсутствие HR-специалистов? Если у вас небольшой штат в 10-25 человек, и у одного из них есть очень специфичные потребности, кто вообще может решить эту проблему? Оутс считает, что в большинстве случаев вопрос должен быть адресован руководству, без привлечения посредников. Поведение компании, столкнувшейся с деликатным делом, полностью зависит от принципов ее основателей. "Именно основатели задают тон всему. HR-специалисты никогда этим не занимались", - подчеркивает Оутс. Что дальше?В то же самое время, многие компании чувствуют, что обязаны следовать традициям, ведь несмотря на то, что терминология изменилась, проблемы остались прежними. Размышляя о том, что изменилось, Московиц ссылается на структурные различия. Новым компаниям не нравится сама мысль о том, что они используют старые методы. "Это заставляет стартапы говорить о том, что они отвергают HR, но на самом деле они отказываются от старых инструментов, а не от ключевых концепций вроде соблюдения правовых норм, поддержания продуктивности и удовлетворенности сотрудников", - заключает она. И в самом деле, новые компании ищут новые пути повышения вовлеченности сотрудников. Многие планируют подбор, ориентированный на поддержание разнообразия рабочей силы, пусть даже это не в полной мере относится к сфере HR. Возможно, так выглядят попытки приобрести хорошую репутацию в глазах общественности, а может, это начало реальных культурных изменений в мире стартапов. Отчасти проблему можно решить, убедив сотрудников в том, что компания защитит их, что бы ни случилось, а стремление обеспечить защиту неизбежно приведет к созданию новых, более совершенных HR-структур. Несмотря на поголовное стремление использовать программные продукты, существуют и другие способы заставить людей почувствовать свою ценность и значимость. А когда дело доходит до культурных различий и связанных с ними потребностей сотрудников, программы и таблицы точно не помогут. fastcompany.com, перевод: Айрапетова Ольга
|
Будущее HR, и почему стартапам не стоит его отвергать. Это интересно? Поделитесь с друзьями! —→ |
|
Не знаешь, чем заняться и как заработать? Кризис и безденежье портят настроение? Найди вакансии и работу своей мечты на нашем портале 9955599 (ЖМИ СЮДА!) быстро и легко!
-
Adm
- Администратор
-
- Сообщения: 92577
- Зарегистрирован: 27 сен 2011, 13:33
-
Adm » 26 май 2016, 15:10
Почему технологии - это друг HR, а не враг.Почему HR, это тот отдел, который люди ненавидят? С внешней стороны, его работа выглядит очень просто. «Так почему же HR-профи не могут быстрее обрабатывать резюме, быть лучше организованными и более эффективно управлять талантами?» интересуются люди.Но этим же самым людям нужно немного активировать свою мозговую деятельность, чтобы понять, что все стереотипы вокруг отдела о его старомодности, бюрократии являются ошибочными. Тем не менее, из-за избытка доступных HR-технологий, некоторые лидеры поднимают вопрос о том, а нужен ли нам HR? Разве не могут приложения и платформы делать то, что делали эти отделы? Возможно, они могут выполнять эту работу даже лучше? Но реальность такова, что люди являются самым важным активом для любого бизнеса, и работодателям всегда нужны будут специалисты, чтобы руководить ними. В то время, так технология позволяет автоматизировать административную работу и повысить продуктивность многих важных кадровых задач, HR-профи являются – и будут оставаться таковыми по-прежнему – жизненно важной частью любого бизнеса. В век автоматизации, HR никуда не исчезает. И вот почему:HR знает, какие новые технологии принесут больше всего пользы сотрудникамТехнология никогда полностью не заменить человека. HR-аналитика сильная, но именно люди принимают важные решения, касающиеся работников. Новые HR-технологии могут обеспечить работников всеми необходимыми инструментами. Но именно HR-специалисты задают направление и развивают культуру компании, способствуют развитию карьеры и анализируют важные данные о людях. Компании не нужен кто-то, кто может управлять технологией – ей нужен HR. В 2016, отделы кадров в большей степени сосредоточены на инновации и внедрении новых технологий для улучшения опыта сотрудников (Deloitte’s 2016 Human Capital Report). И вот ключ – они сосредоточены на опыте сотрудников. Доклад 2015 года под эгидой Visier, опубликованный Harvard Business Review Analytic Services, говорит о том, что 44% из 323 руководителей заявили, что их планирование трудовых ресурсов было обусловлено финансами, и не наличием таланта. Таким образом, в то время как управленцы по-прежнему сосредоточены на ускорении процессов, повышении производительности труда и прибыли, а также снижении затрат, HR заботится о людях. Они помогают найти инструменты и ресурсы, которые облегчат работу сотрудников. И работодателям нужно это. Как показывает исследование CareerBuilder(2015), 88 руководителей компаний (доход не менее $50 млн.), 65% руководителей ставят HR на один уровень с высшим руководством. Работодателям нужен уникальный вклад HR, чтобы с помощью новых технологий и аналитик принимать оптимальные решения для сотрудников, культуры и бизнеса в целом. Сотрудники нуждаются в руководстве, даже с новыми технологиямиТехнология может взять на себя много обязанностей, на которые HR тратит много времени. Она может автоматизировать начисление заработной платы и льгот, взять под контроль безбумажную адаптацию и поддерживать все данные о сотрудниках в одном месте, существенно облегчая отчетность. Но эти процессы представляют собой лишь половину картины. В частности, там всегда будет «человеческая» сторона человеческих ресурсов. Автоматизация не оставит HR-профессионалов без работы – она помогает им лучше выполнять ее, позволяя им тратить еще больше времени на человеческие и стратегические аспекты их работы. HR – это лучший ресурс для обработки деликатных вопросов на рабочем месте. Люди способны сделать культуру еще лучше. Приложения могут помочь донести информацию и улучшить коммуникацию, но они не могут ответить на индивидуальные вопросы или объяснить запутанные планы шаг за шагом. Приложения и инструменты не могут услышать сотрудниковТехнология улучшает коммуникацию. Мобильные приложения позволяют мгновенно связаться с коллегами. Исследования и рецензии собирают обратную связь всякий раз, когда это необходимо. Но сотрудники хотят видеть живого, дышащего человека, с которым они могут делиться своими проблемами. И работодателю нужен кто-то, чтобы принять эту обратную связь и совершить необходимые действия. И этим человеком является HR-профи. Независимо от того, какая технология реализована для улучшения коммуникации, HR остается резонатором и голосом сотрудников – и к этой роли часто даже менеджеры могут не дотягивать. Как показывает исследование 2015 года, только 37% респондентов были «очень довольны» тем, как были оценены их идеи. И всего23% были «очень довольны» коммуникацией с высшим руководством. Месседжинг и социальные платформы могут сделать общение проще, но HR делает его значимым. HR-профессионалы решают проблемы в отношениях между работниками и менеджерами, принимая во внимание интересы и переживания сотрудников. А технология не может этого сделать. Именно HR делает коммуникацию максимально эффективной. entrepreneur.com, перевод: Айрапетова Ольга
|
Почему технологии - это друг HR, а не враг. Это интересно? Поделитесь с друзьями! —→ |
|
Не знаешь, чем заняться и как заработать? Кризис и безденежье портят настроение? Найди вакансии и работу своей мечты на нашем портале 9955599 (ЖМИ СЮДА!) быстро и легко!
-
Adm
- Администратор
-
- Сообщения: 92577
- Зарегистрирован: 27 сен 2011, 13:33
-
Adm » 30 май 2016, 18:14
Если ли кризис «за бугром»?Последние годы каждый раз пересекая границу России и США, я сталкиваюсь с одними и теме же вопросами своих клиентов, друзей и коллег: «А как там «за бугром», кризис чувствуется?».Пришло время написать для всех кого этот вопрос интересует. Кого – то мой ответ может расстроить, но роль украшателя реальности оставлю для всемогущего СМИ. Кризис в США есть, но он свой, на 100% отличающийся от российского кризиса. Есть политический кризис, кризис производства, периоды кризиса отдельных компаний и индустрий. Здесь каждый день закрываются бизнесы, но это не потому что «на дворе» кризис – это потому, что эти бизнесы не выдерживают конкуренции с «монстрами» рынка, которые основательно сидят на своем месте и лоббируют интересы своей компании в правительстве. Но хочется вернуться в «нашу» реальность, а то все про них, да про них. Может где-то бананы растут, но нам это не помогает увеличить урожай картофеля  В не простое, кризисное время, многим российским компаниям, в прямом смысле прошлось снизить свои аппетиты и внести ощутимые изменения в свою работу. Что пришлось предпринять лидерам рынка, чтобы удержать громкое звание «лидер»?Надежда Клименко HR директор Группы Компаний «Восток-Цемент» (Якутия, Амурская область, Еврейская автономная область, Приморский край, Магаданская область, Хабаровский Край): «Мы провели ревизию штатного расписания на всех предприятиях, немного оптимизировали численность. По всем бюджетам ввели экономию. Но соц. программу сокращать не стали. А по итогам защиты полугодовых отчетов, несмотря на кризис приняли решение проиндексировать заработную плату».Оксана Гончарук - генеральный директор ООО "Туристическая компания "Статус клуб", г. Владивосток: «В нашей компании сотрудники были приглашены на антикризисное совещание, где совместно с ними было выработано решение о сокращении окладной части заработной платы на определенный срок, при этом режим экономии может быть возобновлен по истечении срока снова при необходимости».Оптимизация и высвобождение персонала – это уже не завтрашний, а вчерашний день. Оптимизация 45м размером ноги прошагала по офисам многих бизнесов и организаций. Новомодные термины аутстаффинг и аутсорсинг стали реальностью для тех, кто решил адаптироваться к условиям современной России, чтобы выжить и сохранить свои позиции на рынке. «Оптимизация так или иначе затронула большинство компаний ДВФО, будь-то федеральные компании или компании местного происхождения. Набор оптимизационных мер разнится в зависимости от ситуации внутри компании: наличие или отсутствие резервного фонда, ситуации в профессиональной сфере, ближайших планов и задач. В нашем филиале оптимизационные меры минимальны, то тем не менее они есть. В случае проведения оптимизационных реформ в первую очередь важно грамотно провести анализ текущей ситуации и выбрать наиболее эффективную форму оптимизации для конкретной компании. К сожалению, в 2009 году многие компании получили негативный опыт оптимизации и сейчас важно не забыть уроков прошлого» - отмечает директор дальневосточного филиала HeadHunter, Нестеренко Ксения. Примеры антикризисного управления некоторых российских компаний не просто интересны, а являются хрестоматийными. Именно с таким ярким примером организации и реорганизации компании в кризис я и хочу вас познакомить сегодня. Компания «Промышленные Силовые Машины» и 2 ее завода располагается в Ярославле и соседних к нему городах. С ними мы работаем не первый год и я могу точно сказать, что управленческие решения всегда принимаются крайне возвещено и по-предпринимательски мудро: «Мы, как производственная компания, выпускающая в том числе продукцию с определенной долей импортных комплектующих, а также использующая в производстве оборудование иностранного производства «попали под влияние экономического ветра». Укрываться не стали, но скорректировали свою позицию «по ветру»! Мы сразу отказались от подхода просто сократить штат на энное количество специалистов с целью сокращения ФОТ. Велик риск потери уникальных специалистов, а для инжиниринговой компании поиск нового стоит около одного среднемесячного дохода, да и срок адаптации порядочный, так как продукт специфичен. Кроме того, этот подход идет в разрез с нашей общекорпоративной позицией - мы учимся быть эффективными, мы хотим продолжать расти, а также сохранить рабочие места и конкурентный доход эффективным работникам. Мы провели анализ эффективности деятельности подразделений: все сотрудники, от руководителей до рабочих в течение нескольких дней вели фотографию рабочего дня, затем данные группировались, отделом персонала был сформулирован отчет по видам занятости. Рабочая группа в составе собственников, директора по финансам и руководителя отдела персонала рассматривала работу каждого подразделения. Стоял вопрос не только о высвобождении, но и об универсализации функционала, упрощению коммуникаций. Основания принятия решения таковы:1) Отсутствие мотивации и нацеленности на результат 2) Узкая специализация рабочих и отсутствие у кoмпании потребности в этой специализации «на полный рабочий день» 3) Закрытие направления, которое на текущий момент нерентабельно и компания не планирует его развивать в ближайшее время 4) Функция, косвенно влияющая на добавленную стоимость 5) Низкая квалификация и нежелание ее повышать 6) Основной производственный персонал должен быть максимально сохранен Было оптимизировано около 15% персонала, упрощены коммуникации, универсализированы работники. Некоторые функции ушли на аутстаффинг (напр. мы по-прежнему работаем с нашим же дизайнером, но теперь он оформил ИП и окaзывает нам коммерческую услугу – а мы платим только за конкретные заказы - ежемесячно экономим около 80% от его ФОТ, и это только 1 пример)» - поделилась секретами антикризисных решений Елена Сахарцева - руководителя отдела корпоративного управления «Промышленные Силовые Машины», г. Ярославль. Если до кризиса, вы «подстелили соломку» себе и своему бизнесу, то явно кризисные времена станут для вас временами победного марша, а не похоронной процессии. В банковской сфере тоже не все так просто, выживать приходится всем и даже крупнейший банк России внес изменения в свою «жизнь». «Самое ключевое, что при текущих экономических условиях Сбербанк принял решение не осуществлять значительной оптимизации численности. Все решения, связанные с численностью, были основаны на оптимизации организационно-функциональной структуры осуществляемых прoцессов и были направлены в первую очередь на повышение эффективности бизнес-модели и качества предоставляемых услуг нашим клиентам», - делится директор по персоналу Территориального Банка одного из крупнейших банков России. Но есть и те компании, и предприятия, которые не только не потеряли, но и выиграли по некоторым позициям. Так кому еще на Руси жить хорошо?Вопрос всегда актуальный и злободневный. «Ничего принципиального в связи с кризисом мы не меняли, и менять не собираемся» - сообщает Александр Монастырев президент холдинга Монастырев.рф. «Мы работали, работаем, и будем работать согласно намеченного нами формата, который заключается в следующем: прежде всего мы подбираем персонал под определенную компетентностную модель. Дальше происходит процесс обучения: мы делаем акценты на наставничество, на этап адаптации принятого сотрудника. У нас в компании, и в каждой должности в частности, реализована система целеполагания. Согласно целеполаганию, для каждой должности определяется своя KPI-матрица. Всё взаимодействие и передача поручений осуществляется через специальный программный продукт. Информация о качестве работы человека собирается как от внутренних, так и от внешних потребителей.
В нашей компании мы стараемся поддерживать уровень заработных плат выше среднерыночного показателя. И кризис нам только помогает, потому что в кризис увеличивается количество людей, ищущих работу, а для нас это только плюс - нам всегда не хватает людей, потому что мы очень быстро растём и развиваемся». Вторая категория «счастливчиков», которых ядерная волна кризиса не затронула - это компании, «живущие» на государственных заказах. К таким компаниям можно смело отнести ОАО «Восточная Верфь». «Репутация завода, ее руководители и качество выпускаемых кораблей позволили заводу выжить в тяжелейший кризис 90-х, когда закрывались один за одним промышленные предприятия. Мудрые владельцы и менеджеры завода сумели не только сохранить завод, но и, развивая его, получить заказы на многие годы вперед.
В настоящее время оборонной промышленности уделяется очень много внимания со стороны государства: создано большое количество программ с государственной финансовой поддержкой для оборонной промышленности», - сообщает Елена Вохмина, заместитель генерального директора по кадровой политике ОАО «Восточная Верфь», г. Владивосток. Описать и передать сухой остаток опыта всех компаний России не представляется возможным в рамках одной статьи, но модели решений и вариативность вашей «антикризисной копилки», мне думается, удалось пополнить. Я уверен, что вопрос менеджмента в кризис еще не раз будет мной поднят. Время покажет, чьи именно решения оказались самыми эффективными в условиях кризиса. Принимайте взвешенные решения, ведь все сложится прямо пропорционально качеству принятых Вами решений. До встречи!
|
Если ли кризис «за бугром»? Это интересно? Поделитесь с друзьями! —→ |
|
Не знаешь, чем заняться и как заработать? Кризис и безденежье портят настроение? Найди вакансии и работу своей мечты на нашем портале 9955599 (ЖМИ СЮДА!) быстро и легко!
-
Adm
- Администратор
-
- Сообщения: 92577
- Зарегистрирован: 27 сен 2011, 13:33
-
|
|